努力加载中...
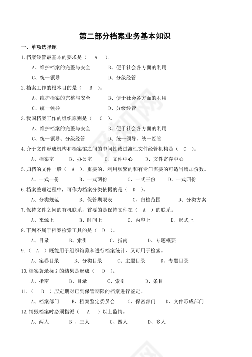
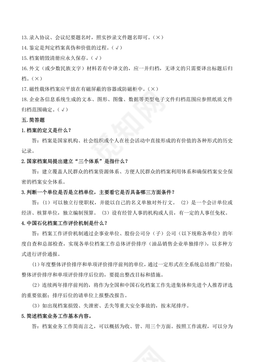
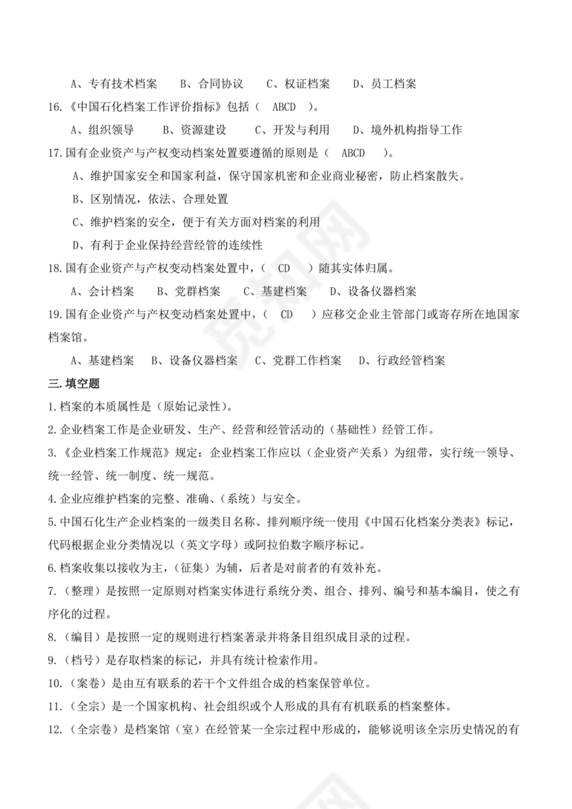
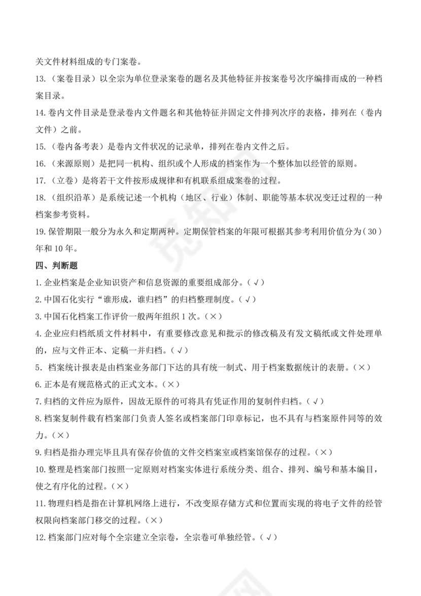
档案管理基本知识
档案管理基本知识
档案管理基本知识
档案管理基本知识
档案管理基本知识
档案管理基本知识
档案管理基本知识
查看完整预览图
首页
收藏
下载源文件